
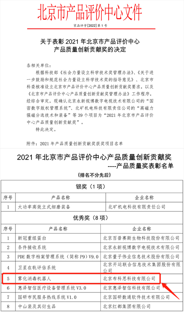
近日,北京市产品评价中心公布了《关于表彰2021年北京市产品评价中心产品质量创新贡献奖的决定》表单,该奖项是根据科技部重要文件精神(参见以文件截图),北京市科委核准设立,按照《北京市产品评价中心产品质量创新贡献奖管理办法》程序评选出。
图:布科思机器人荣获产品质量奖
布科思科技的雾化消毒机器人入围产品质量奖,这是北京市产品评价中心对我们布科思机器人产品品质的高度肯定。据悉,布科思科技的消毒机器人在2022北京冬奥会前期的“相约北京”测试赛阶段,担负起了五棵松体育中心、国家体育场、冰立方以及延庆国家高山滑雪中心等冬奥会正赛场馆全区域消毒的重任。布科思科技的消毒机器人已被包括央视《新闻联播》、《焦点访谈》、CGTV(中国国际频道)以及《体育世界》等多个栏目的报道。
图:布科思机器人入围榜单截图
布科思科技是一家以智能移动机器人为核心业务的国家高新技术企业,多年来一直聚焦智能机器人行业,深耕人工智能领域的技术和产品。布科思科技成立于2014年,总部位于北京,在深圳、山东、河南、苏州有研发生产中心。布科思科技研发人员占比50%以上,拥有多项自主专利,核心技术历经数百个客户、数千个应用场景验证,不断优化、持续迭代,拥有数十年的技术积累沉淀。布科思拥有国际领先的自主研发、制造能力,目前拥有2个机器人生产基地,2个自主研发中心,2个联合技术研究院,并已建立起以北京为中心、辐射全国的营销及服务网络体系,是国内新一代智能移动机器人的技术开拓者。
关于北京布科思科技有限公司进入企业商铺
布科思科技有限公司(BooCax)是一家以智能移动机器人为核心的国家高新技术企业。公司成立于2014年,多年来一直聚焦智能机器人行业,深耕人工智能领域的技术和产品。
布科思秉持“机器人创造美好生活”的理念,致力于推动机器人行业的商业效率变革,为用户创造更多的价值。布科思坚持用一流的品质,普惠的价格让用户能享受到并用得起机器人。
布科思持续投入研发,多年的技术积累让我们的核心技术位居行业前列。公司相继推出消毒机器人、搬运机器人、室内递送机器人等系列机器人产品,是国内新一代智能移动机器人的技术开拓者和领跑者。布科思拥有国际领先的自主研发、制造能力,目前拥有1个机器人生产基地,2个自主研发中心,2个联合技术研究院,并已建立起以北京为中心、辐射全国的营销及服务网络体系。

