
盛菲特4系NH3-100L长寿命氨气模组采用高性能长寿命电化学氨气传感器,其核心技术在于通过定电位电解原理,在工作电极和对电极发生氧化还原反应,产生与气体浓度成正比的电流信号,从而实现对氨浓度的精确测量。该模组有效解决了传统电化学气体传感器存在的灵敏度衰减和基线漂移问题,显著提升了检测结果的准确性、重复性和长期可靠性。
氨气是畜牧业环境中一种重要的有害气体,主要来源于粪便、饲料等含氮有机物的分解。低浓度的氨气长期作用于畜禽,会刺激黏膜系统,导致动物抵抗力下降,发病率与死亡率升高,并严重影响生长性能和生产力(如产蛋率下降、破蛋率升高)。因此,对养殖场环境中的氨气进行持续精准监测至关重要。
盛菲特长寿命氨气检测模组凭借其优异的性能(如0-100ppm量程、抗干扰能力强及超过24个月的使用寿命),能够为养殖场的环境智能化管理提供稳定可靠的数据支撑。它可集成于在线监测系统,通过4G无线通信技术将数据远程传输至管理平台,并连接自动控制设备(如通风或喷淋系统),实现氨气超标预警与联动处理,助力畜牧业实现绿色、高效、可持续发展的目标。


S019S0804X1X 气体传感器选型参数
点击查看 0 个替代产品
| 规格项 | 参数值 | 勾选搜索替代 |
| 性 能 | ||
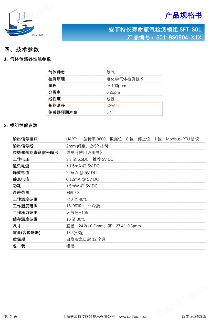
| 精度 | 0.00001 % | |
| 特 性 | ||
| 响应时间 | 45 seconds | |
| 环 境 | ||
| 工作温度 | -40 40 C |
产品替代
找到 个替代产品
资料下载
S019S0804X1X 气体传感器资源附件
声明:本产品内容及配图源自互联网收集或平台用户自行上传,目的在于传递更多信息,并不代表本网赞同其观点或证实其内容真实性,不承担此类作品侵权行为的直接责任及连带责任。如涉及作品内容、版权等问题,请联系本网处理,侵权内容将在一周内下架整改。
广告
气体传感器相关品牌
广告
气体传感器同类产品
加载中···